상태공간이란?
초기 상태와 목표상태를 포함하여 임의의 상태로부터 연산자를 통해 생성 가능한 모든 상태들의 집합
상태공간 구성요소
- 상태 묘사 형태 : 연산자 적용이 용이한 상태 묘사방식을 선택
- 초기상태와 목표상태에 대한 묘사
- 연산자의 종류
상태 묘사란?
다양한 형태의 자료 구조를 사용하여 문제의 상태를 표현하는 것
목표 상태 : 탐색과정이 끝났는가 하는 결정
- 새로 생성된 상태묘사들이 목표상태를 묘사하고 있는지 검토하는 정합과정
- 최적화 문제의 경우 최적해를 탐색하는 과정까지 수행
상태 공간 표현(방향성 그래프)
- 상태공간에서 목표를 탐색하는데 유용
- 노드 (node): 상태 묘사를 나타낸다.
- 아크 (arc): 연산자를 표현
- C(Ni, Nj ): 두 노드 사이의 경로에 드는 비용
문장 분석
초기 상태: abaab
연산자는 생성 규칙으로 정의하자.
- ($1)ab($2)→($2)S($2) :부분 스트링 ab는 문장을 나타내는 S로 대치될 수 있다.
- ($1)aS($2)→($1)S($2)
- ($1)Sb($2)→($1)S($2)
- ($1)SS($2)→($1)S($2)
abaab (1번규칙) → Saab (1번규칙) → SaS (2번규칙) → SS (4번규칙) → S
스키마: 변수에 따라 달라지는 상태들의 집합 또는 연산자들의 집합
스키마 변수: 변화 가능한 상태를 표현
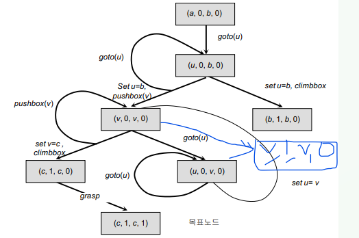
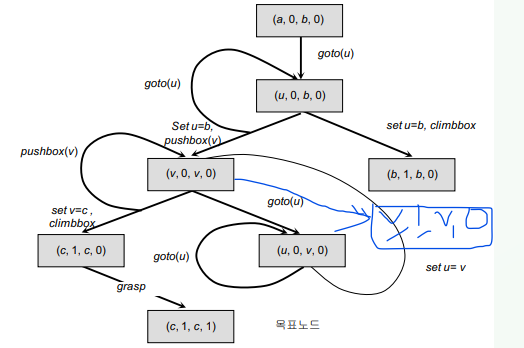
원숭이와 바나나문제
어떤 방에 원숭이, 상자, 바나나가 있다.
상태묘사 : 리스트로 표현
- w =원숭이의 수평위치(2차원 벡터)
- x =원숭이가 상자의 위에 있는지(0 or 1)
- y =상자의 수평위치(2차원 벡터)
- z =원숭이가 바나나를 가졌는지(0 or 1)
스키마 (schema)를 이용한 연산자: 원숭이의 네 가지 행동 표현
- goto(u):원숭이는 수평위치 (변수)로 간다.
- pushbox(u) :원숭이는 수평위치 (변수)로 상자를 밀고 간다.
- climb box:원숭이는 상자 위로 올라간다.
- grasp(u) :원숭이는 바나나를 잡는다.
(w, 0, y, z) goto(u) → (u, 0, y, z)
(w, 0, w, z) pushbox(v) → (v, 0, v, z)
(w, 0, w, z) climbbox → (w, 1, w, z)
(c, 1, c, 0) grasp → (c, 1, c, 1)

'Study > 인공지능' 카테고리의 다른 글
| [인공지능] Monte Carlo Tree Search 요약 (2) | 2023.10.26 |
|---|---|
| [인공지능] Min-Max Algorithm 요약 (1) | 2023.10.25 |
| [인공지능] 탐색(Search) 요약 (0) | 2023.10.25 |
| [인공지능] 에이전트 요약 (0) | 2023.10.25 |
| [인공지능] 인공지능의 개요 요약 (1) | 2023.10.24 |